numero Sfoglia:0 Autore:Editor del sito Pubblica Time: 2025-10-24 Origine:motorizzato
Per i getti compressi , il trattamento T6 è il processo di trattamento termico più comunemente utilizzato e importante, che può esaltare al massimo il potenziale prestazionale del materiale.
I. L'essenza e lo scopo del trattamento T6
Essenza: Il trattamento T6 è un processo in due fasi: trattamento in soluzione + invecchiamento artificiale completo.
Scopo principale: alterando la microstruttura, è possibile massimizzare il carico di snervamento, la resistenza alla trazione e la durezza dei pezzi fusi mantenendo una buona plasticità (allungamento).
Per prima cosa riscaldarlo finché non diventa rosso (trattamento in soluzione) per distribuire uniformemente l''energia' all'interno.
Quindi viene rapidamente immerso in acqua fredda per il 'tempra', congelandolo in uno stato ad alta energia.
Infine, viene posto in un forno a bassa temperatura per il 'rinvenimento' (invecchiamento artificiale), consentendo a questo stato ad alta energia di precipitare stabilmente sotto forma di particelle rinforzanti estremamente fini, rendendo così il materiale resistente e tenace.
II. Il significato speciale del trattamento T6 per i getti compressi
Perché i getti sono compressi particolarmente adatti al trattamento T6?
Grazie alla qualità interna densa e priva di pori apportata dallo stesso processo di fusione a compressione .
Pressofusioni comuni ad alta pressione: all'interno sono presenti numerosi piccoli fori per l'aria. Durante la prima fase del trattamento T6 - trattamento con soluzione ad alta temperatura, l'aria all'interno dei pori si espande a causa del calore, il che può causare rigonfiamenti, deformazioni o addirittura crepe sulla superficie del pezzo fuso. Pertanto i comuni pressofusi normalmente non possono essere sottoposti al trattamento T6.
Pezzi fusi a compressione : solidificati ad alta pressione, hanno una struttura estremamente densa quasi priva di pori. Pertanto, può sopportare l'elevata temperatura del trattamento con la soluzione senza alcuna pressione e non svilupperà difetti come vesciche. Questo è un vantaggio decisivo della pressofusione rispetto alla pressofusione ordinaria.
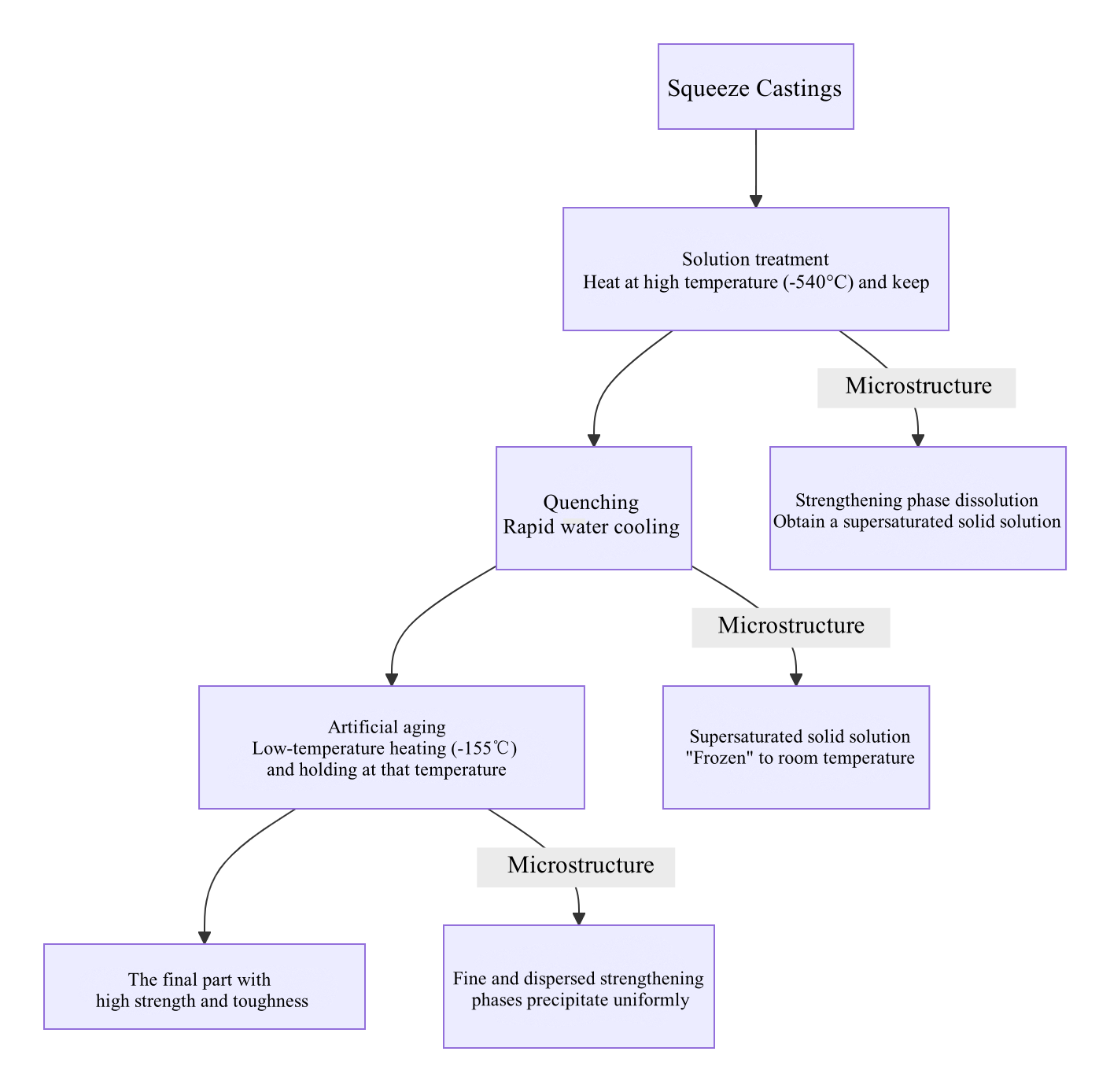
III. Flusso di processo dettagliato del trattamento T6 (prendendo come esempio le comuni leghe di alluminio come A356)
La figura seguente presenta visivamente il processo principale e i cambiamenti della microstruttura del trattamento termico della colata per estrusione T6:

Fase uno: trattamento risolutivo
• Funzionamento: posizionare la parte estrusa colata nel forno di trattamento termico, riscaldarla a una temperatura relativamente alta (per la lega di alluminio fusa A356 comunemente usata, la temperatura è solitamente compresa tra 535°C e 545°C) e mantenerla a questa temperatura per diverse ore (il tempo di mantenimento dipende dallo spessore della parete più spessa della parte, solitamente da 2 a 12 ore).
• Obiettivo:
(1) Dissoluzione delle fasi di rinforzo: massimizzare la dissoluzione delle fasi di rinforzo come Mg₂Si (fase magnesio-silicio) nella lega nella matrice di alluminio per formare una soluzione solida di alluminio α uniforme e sovrasatura.
(2) Omogeneizzazione della composizione: rendere più uniforme la composizione chimica all'interno e attorno ai grani.
• Punti critici di controllo:
La temperatura deve essere controllata con precisione. Se è troppo basso, la dissoluzione sarà incompleta; se è troppo elevato può provocare una sovracombustione (fusione locale), causando la rottamazione dei componenti.
Fase due: tempra
• Funzionamento: una volta completata la permanenza della soluzione, rimuovere rapidamente il pezzo dal forno e immergerlo immediatamente nel mezzo di tempra per raffreddarlo rapidamente. Il mezzo comunemente utilizzato è l'acqua calda a una temperatura compresa tra 60°C e 100°C.
• Obiettivo: Raffreddare e 'congelare' rapidamente ad alte temperature lo stato di soluzione solida sovrasatura e conservarlo a temperatura ambiente per evitare la prematura precipitazione della fase rinforzante.
• Punti critici di controllo:
(1) Tempo di trasferimento: il ritardo tra l'estrazione dal forno e l'immersione nel mezzo di tempra dovrebbe essere il più breve possibile (solitamente inferiore a 30 secondi), altrimenti la fase di rafforzamento precipiterà prima del raffreddamento, influenzandone l'effetto.
(2) Velocità di raffreddamento: la velocità dovrebbe essere sufficientemente elevata da garantire la sovrasaturazione. Tuttavia, un raffreddamento troppo rapido (come quello dell'acqua ghiacciata) può causare uno stress interno eccessivo, con conseguente deformazione o fessurazione. Pertanto, per bilanciare la velocità di raffreddamento e il rischio di deformazione, vengono spesso utilizzate acqua calda o soluzioni acquose polimeriche.
Fase tre : invecchiamento artificiale
• Funzionamento: posizionare il pezzo raffreddato in un altro forno a una temperatura inferiore, riscaldarlo a 150°C - 180°C (per la lega A356, di solito è intorno a 155°C) e mantenerlo per 2-10 ore. Quindi tiralo fuori e lascialo raffreddare.
• Obiettivo: consentire agli atomi di soluto che si trovano in uno stato sovrasaturo instabile dopo il quenching di precipitare sotto forma di fasi di rinforzo estremamente fini e disperse. Questi precipitati su scala nanometrica impediranno efficacemente il movimento delle dislocazioni all'interno del cristallo, migliorando così in modo significativo la resistenza del materiale. Questo processo è noto anche come 'rafforzamento delle precipitazioni'.
• Punti critici di controllo:
La corrispondenza tra temperatura e tempo di invecchiamento determina la prestazione finale. Più alta è la temperatura o più lungo è il tempo, i precipitati diventeranno più grandi, la resistenza raggiungerà un picco e poi inizierà a diminuire (invecchiamento eccessivo), ma la tenacità aumenterà.
IV. Vantaggi prestazionali dei getti compressi dopo il trattamento T6
Dopo il trattamento T6, le proprietà meccaniche dei getti di estrusione subiranno un salto di qualità:
Resistenza alla trazione: Può raggiungere oltre 290 MPa (valore tipico della lega A356).
Carico di snervamento: Può raggiungere oltre 230 MPa (valore tipico della lega A356).
Allungamento: può ancora mantenere una buona plasticità dal 5% al 10%.
Questa combinazione di elevata resistenza e buona tenacità consente alle parti realizzate tramite ' colata a compressione + trattamento termico T6' di sostituire i tradizionali forgiati e di essere ampiamente utilizzate in componenti strutturali di sicurezza come sistemi di sospensioni automobilistiche, fusi a snodo e bielle del telaio.
V. Conclusione
Il trattamento termico T6 è un processo chiave per liberare il potenziale prestazionale dei getti a pressione . È proprio perché la fusione a compressione fornisce billette dense e di alta qualità che il trattamento T6 diventa possibile. La combinazione dei due ha creato una tecnologia di produzione avanzata in grado di produrre componenti strutturali leggeri, con una forma quasi perfetta e ad alte prestazioni.